隨著工業制造和餐飲行業的快速發展,固定污染源廢氣中的油煙與油霧排放監測日益成為環境管理的重要內容。為規范檢測方法,生態環境部發布了HJ 1077-2019《固定污染源廢氣油煙和油霧的測定紅外分光光度法》,明確了紅外分光光度法測定油煙、油霧的操作流程與技術要求。 向上滑動閱覽





油煙油霧測定方法 HJ1077-2019標準指出,固定污染源廢氣中的油煙和油霧通過濾筒采樣后,需使用四氯乙烯進行超聲萃取,再用紅外分光光度計測定其吸光度,以計算油類物質濃度。 其中,超聲萃取屬于樣品前處理的核心步驟。通過超聲波在液體中產生的空化效應,可以使濾筒表面及內部的油脂、有機物迅速脫附溶解,從而確保樣品提取的完全性和一致性。 試樣制備 油煙的試樣制備 在采樣后的套筒中加入四氯乙烯溶劑12ml,旋緊套筒蓋,將套筒置于超聲波清洗器,超聲清洗10min,萃取液轉移至25ml比色管,再加入6ml四氯乙烯超聲清洗5min,將萃取液轉移至上述25ml比色管。用少許四氯乙烯清洗濾筒及聚四氟乙烯套筒二次,清洗液一并轉移至上述25ml比色管,加入四氯乙烯至刻度標線,密封待測。 油霧的試樣制備 若采用纖維濾筒采樣,將采樣后的濾筒剪碎后置于50ml燒杯中,用25ml四氯乙烯在超聲波清洗器中超聲萃取10min,萃取液轉移至25ml比色管,密封待測。 采用金屬濾筒采樣,參照飲食業油煙的試樣制備方法。
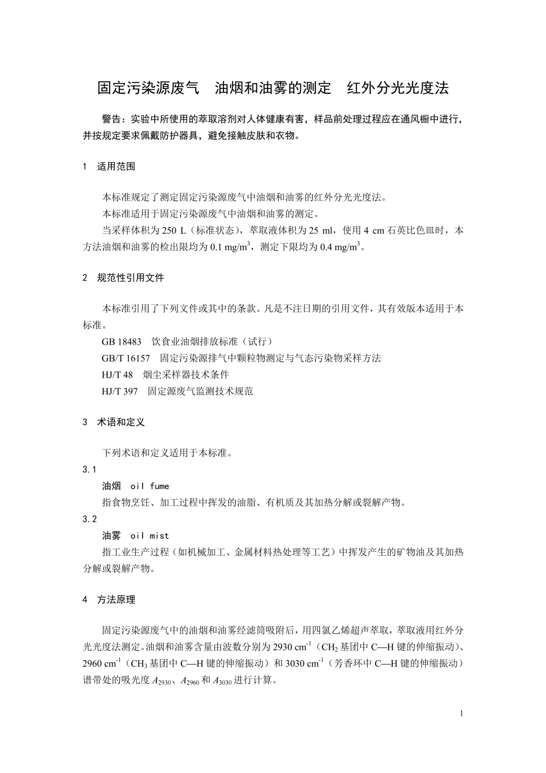
深那超聲解決方案 D系列高功率版超聲波清洗機 采用40KHz高頻換能器,高功率可實現高效萃取,確保油煙/油霧完全溶出;大容量內槽可滿足批量樣品前處理需求,提升檢測效率;加厚不銹鋼內槽耐多種有機溶劑腐蝕;配備PID恒溫控制系統(室溫-80℃可調),在維持最佳萃取效率的同時,防止四氯乙烯過熱揮發,保障實驗安全與準確性;3.8英寸液晶彩屏+AUTO觸控按鈕,支持0-99小時定時,實時顯示水溫,符合實驗室智能化操作需求。 典型應用場景 超聲波清洗儀作為檢測標準配套儀器,可廣泛應用于環境監測、食品檢測、藥品檢測、材料分析等領域。 環境監測 土壤中鎘、鉛等重金屬提取;固廢中多環芳烴(PAHs)萃取;水質中石油類、動植物油萃取 食品檢測 蔬菜中有機磷農藥殘留提取;糕點中山梨酸鉀檢測前處理;畜禽肉中氟喹諾酮類獸藥殘留提取 藥品檢測 中藥有效成分提取;片劑中殘留溶劑(乙醇)檢測前處理;藥用淀粉中灰分、重金屬檢測前處理 材料分析 不銹鋼表面油污清洗;塑料中 DEHP 提取;電子芯片基材中微量金屬雜質檢測前清洗 水質與生物檢測 飲用水中大腸桿菌分散;血液中藥物代謝物提取 即購即用,專業技術支持 助力大氣污染防治工作高效推進 在環境保護愈發重要的今天,HJ 1077-2019為固定污染源廢氣檢測提供了權威的方法指導,其中樣品處理的標準化決定了檢測結果的科學性,深那儀器憑借近20年的超聲技術積累,為滿足這一標準要求提供了可靠的超聲萃取解決方案。
相關新聞
-
客戶案例 | ±0.5℃精準恒溫!深那恒溫超聲波清洗儀助力光學膠合件精密清洗
2025-11-05 -
深那防爆超聲波清洗機,守護高危場景清洗安全
2025-09-19 -
40~270KHz | 深那多頻復頻超聲波助力科研實驗室超精細清洗
2025-08-27 -
多頻復頻,精準清洗——深那儀器多頻復頻恒溫超聲波清洗儀
2025-07-11 -
材料人必看!二氧化硅納米分散材料團聚解決方案
2025-06-26 -
更適合半導體實驗室的清洗方案:微納尺度的精密守護
2025-06-16 -
等離子處理儀在分子生物學中的應用:表面活化、滅菌與材料改性技術解析
2025-05-15 -
等離子處理儀在分子生物學中的應用:表面活化、滅菌與材料改性技術解析
2025-05-15



